Full-Funnel Lead Generation
A full calendar doesn't happen by accident. I build the complete lead gen system - from the ad to the booked call - so you get consistent, qualified appointments without the guesswork.
Trusted By








Most lead gen agencies stop at the lead. The real money - and the real problem - is everything that happens between the click and the booked call.
Most agencies drive clicks to a contact form and call it done. GrowthQuest builds and optimizes the complete booking funnel - because that's where qualified calls actually come from.
I build the full lead gen infrastructure. Every engagement covers the complete booking funnel - because sending traffic to a generic page without qualification, nurture, and automation is just burning budget.
Meta ad campaigns built specifically for lead generation. From audience research to creative strategy to campaign architecture - optimized for qualified leads, not just clicks.
My creative strategy workflow - from business brief to winning ad
VSL scripting and production, landing page optimization, Typeform qualification setup, Calendly integration, and full automation via Make.com - so no lead goes cold and no call falls through the cracks.
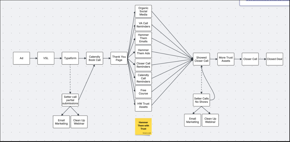
Actual funnel map built for a client - every touchpoint mapped and automated
Server-side tracking via Meta Conversions API, CRM integration with Close, and Slack alerts on every booked call. You'll know exactly which ads are filling your calendar and which are wasting budget.
Live Make.com automation - every lead routed, tagged, and fired to Facebook CAPI automatically
No hidden fees. No vague retainers. Month-to-month. Stay because your calendar is filling up, not because you're locked in.
Working with Ammeil on a high-ticket offer was an exceptional experience. It's immediately clear that he's not just highly experienced with Meta Ads, but also deeply knowledgeable about full-funnel strategy and optimisation. What stood out most is how proactive and collaborative he is. Ammeil welcomes feedback, asks the right questions, and consistently hunts for opportunities to improve performance, not just inside the ad account, but across the entire customer journey. If you want someone who will make a real, measurable impact on your business, optimize your funnel end-to-end, and genuinely care about your results, then Ammeil is hands down the expert you want in your corner.
6 months ago, we hired Ammeil to get a Meta Ads strategy going. He was very helpful in listening and understanding the challenges we had, making best recommendations and creating a strategy specifically for us. Even looking at our offer and giving feedback on how we can improve and adjust it. After launching our ads, we went from getting garbage leads to getting ready-to-close leads. Since we started ad campaigns with him, we have gotten a 10x ROI on ad spend. We went from having to hunt for clients to a point where we are now hiring and scaling. I 100% recommend him.
Working with Ammeil was a great experience. He really knows his stuff when it comes to Meta ads and full-funnel campaigns. Communication was smooth throughout the project, and he was proactive in optimizing for better results. If you're looking to generate high-quality leads through Facebook or Instagram ads, I'd definitely recommend him.
I hired Ammeil and was amazed by his level of professionalism and industry knowledge. Ammeil boosted our ROAS by 4x. His strategic approach and attention to detail were impressive. Results exceeded expectations and was accompanied with effective communication throughout the entire campaign. Highly recommend!
New creative without fatigue, increased volume of qualified leads, shorter sales cycle, and measurable success. If you're struggling to get people to convert, Ammeil is the real deal.
I had the pleasure of working with Ammeil Ali and it was remarkable. In just three months, his expertise, alongside my internal team, helped double our business's sales. His methodical approach to challenges at hand was particularly commendable. Ammeil demonstrated a rare blend of accountability and willingness to push back when necessary, showcasing the traits of a true professional.
Very professional service. Feedbacks and reports are always on time and thorough. Ammeil is always willing to meet and discuss plans and strategies to execute effectively.
A true expert in Growth Marketing with a knack for paid media that sets him apart. He's exceptional at what he does.
I'm a results-obsessed paid media expert who builds lead gen systems that consistently deliver qualified leads. Trusted by SaaS companies, local businesses, agencies, coaches, consultants, and more - worldwide.
Over the last 10 years, I've managed $10M+ in paid media for 200+ brands worldwide. I specialize in the complete lead gen funnel - not just ads, but the VSL, the qualification step, the booking flow, and the automation that keeps leads warm until they show up.
You get direct access to me. No account managers. No junior coordinators. The person running your strategy is the same person on your calls.
No long onboarding. No vague timelines. A clear path from the first call to consistent booked appointments.
Book a free 30-min Funnel Audit. I'll map your complete lead gen system and show you exactly where you're losing qualified calls.
No pitch. No obligation. Just clarity on where your leads are going.